首页> 档案信息> 新闻详情

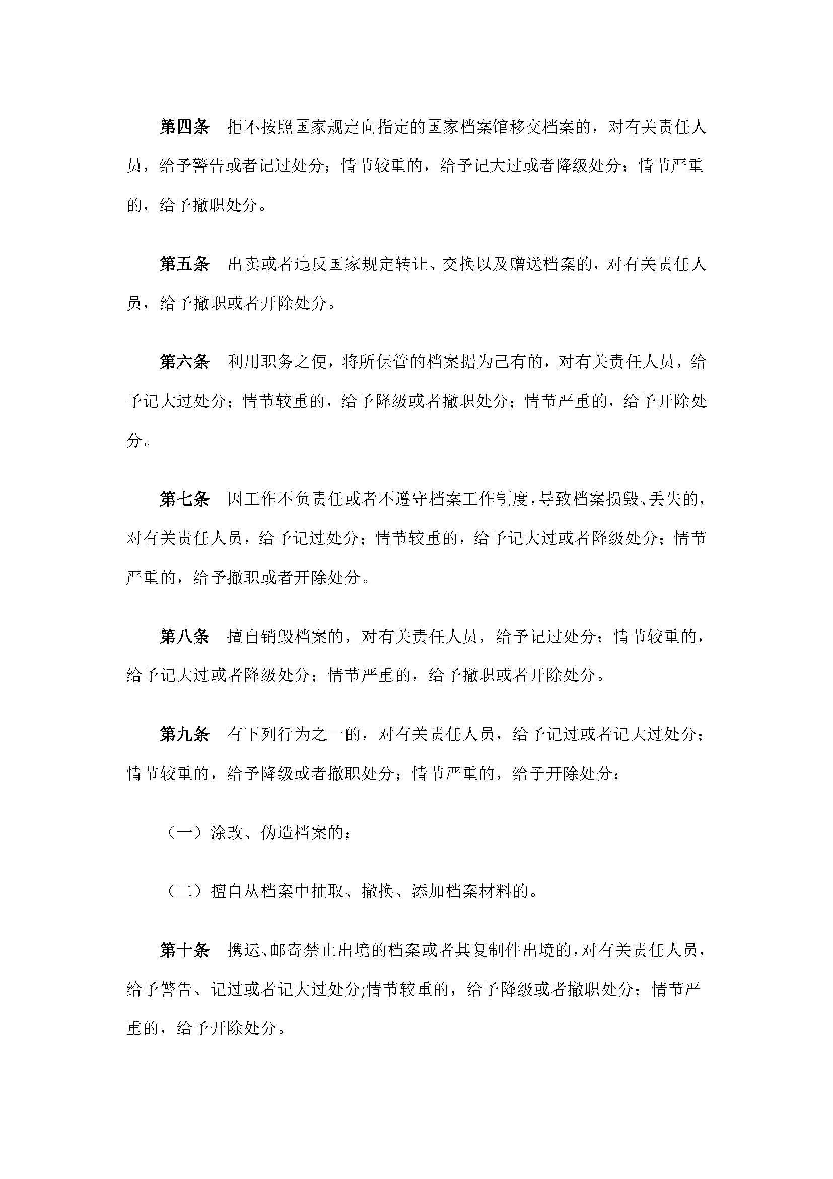
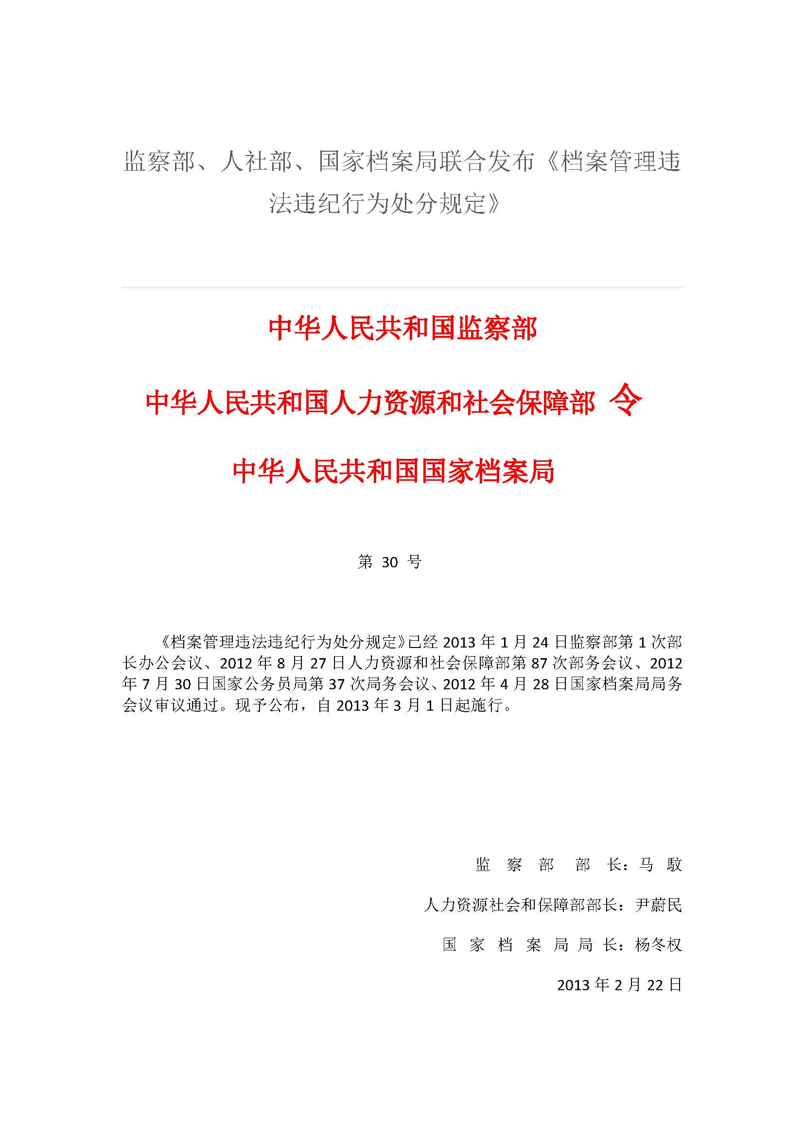
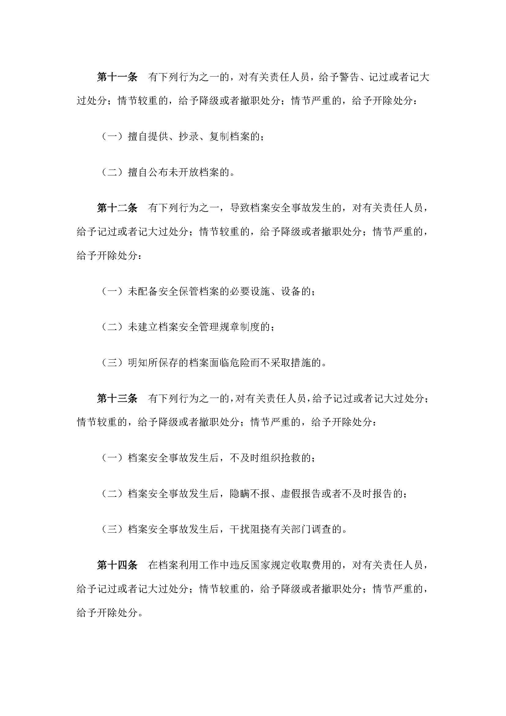
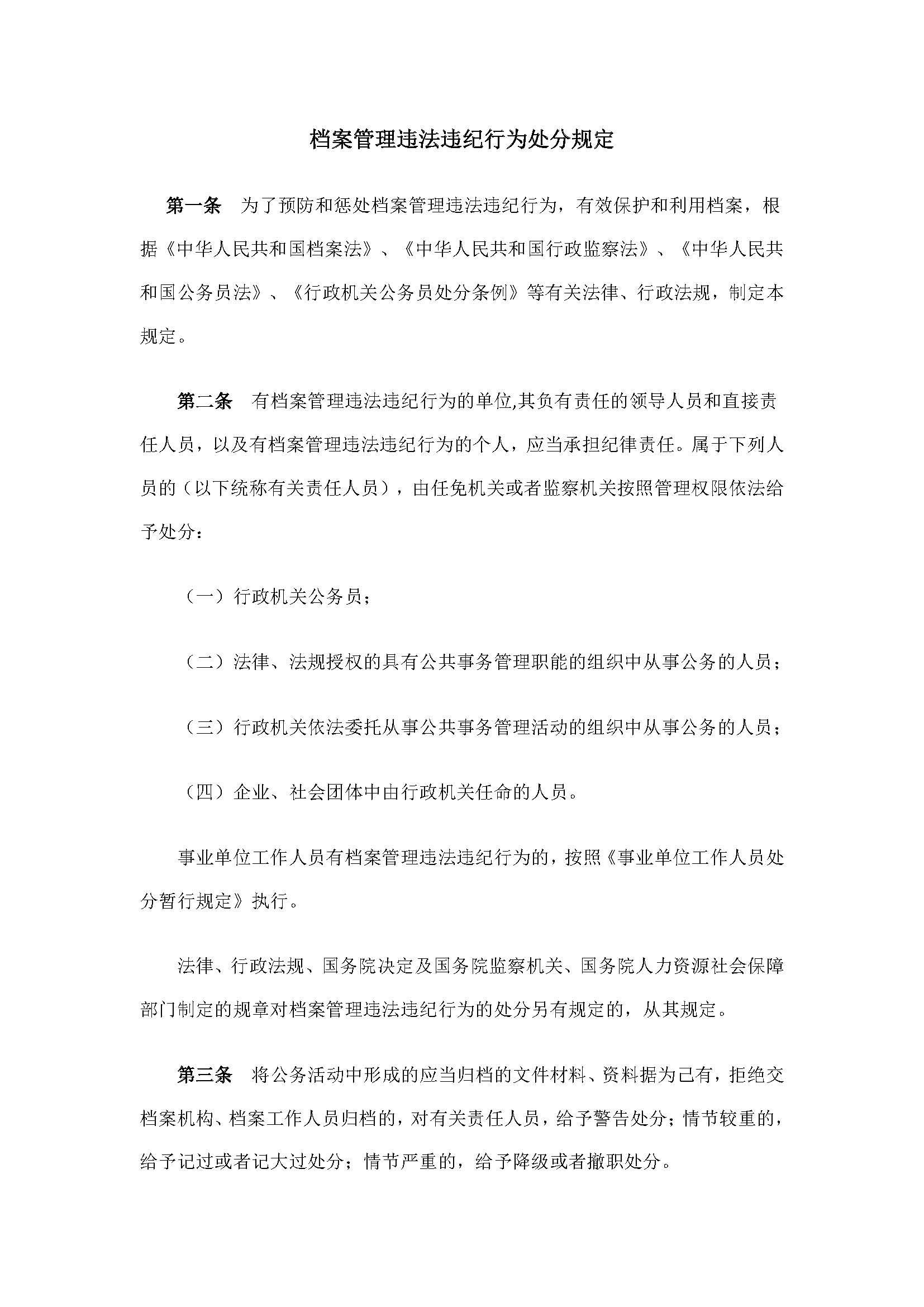
《档案管理违法违纪行为处分规定》档案局30号令

发布时间:2020-11-03 09:24:19 分享
备案序号:苏ICP备16032068号
Copyright © 2018开云手机平台